郑矿机器

你当前位置: 首页>>新闻中心>>设备知识

常见除尘分类及区别

发布时间:2017-11-28 02:38:26发布作者:郑矿机器
  一 、袋式除尘器
袋式除尘器
  特点:
 
  滤筒式除尘器表面过滤的除尘效率远远高于旧式除尘器,大大减少了有害物的排放量,空气净化指标达到了世界先进水平,彻底改变了旧式除尘器达不到要求的落后状态。
 
  滤筒式除尘器无滤料磨损现象,其本体上无可动部件,可长期使用不须维修(即使拆换滤筒也*方便)避免了旧式除尘器不断换滤料的烦恼,省钱省时省力又无二次污染。
 
  滤筒式除尘器其体积、重量远远小于同规格的旧式除尘器,节省土建空间及土建负荷,节省基建投资显著。
 
  滤筒式除尘器阻力小,耗压缩空气量小,无维修工作量。比各类旧式除尘器节能,节资30%以上,任何企业都不可忽视这一节能效果给企业带来的显著经济效益。
 
  二、滤筒除尘器
滤筒除尘器
  特点
 
  它具有操作简单,清灰连续,阻力稳定,过滤速度高,内部无运动机件,设计简单等特点,是一种高效能的布袋除尘器。
 
  除尘效率高,可捕集0.1UM以上的粉尘,使含尘气体净化到15mg/m3甚至以下。
 
  附属设备少,投资省,技术要求没有电除尘器高。
 
  能捕集电除尘难以回收的粉尘,并且在一定程度上能收集硝化物、硫化物等化合物。
 
  对负荷变化适应性好,特别适应捕集细微而干燥的粉尘,所收的干尘便于处理和回收利用。
 
  袋式除尘器收集含爆炸危险或带有火花含尘气体时安全性较高。
 
  三、两者对比
 
  过滤材料与原理上的区别
 
  滤筒或滤袋硬质滤料呈折叠布置形成圆筒,无骨架,简短,筒间间距大,清灰彻底,无二次污染。
 
  布袋采用软质滤料缝成滤袋,套入钢筋焊成的骨架上(俗称龙骨架),滤袋坚向密布,滤料种类为长聚酯纤维及其后处理材质多为单层普通工业涤纶布。
 
  过滤原理表面过滤原理:滤筒除尘器粉尘不深入滤料内深层过滤原理。袋式除尘器粉尘深入滤料内,靠滤料外表面建立粉尘层维护除尘效率。
 
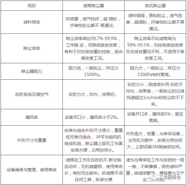
  主要性能比较
主要性能比较
  经济性的比较
经济性的比较
营业执照,仅供网站使用