郑矿机器

你当前位置: 首页>>新闻中心>>行业新闻

因环保整改不力,6家钢铁企业排污许可证被撤销

发布时间:2018-03-29 00:55:57发布作者:郑矿机器
  日前,河北省印发《关于全省钢铁企业提标改造和排污许可证后监督核查情况暨整改意见的通报》。根据意见,已发证钢铁企业撤销排污许可证实施停产企业6家,已发证钢铁企业实施限产限期整改企业113家,已发证钢铁企业移交实施行政处罚企业12家。
 
河北省环境保护厅
 
冀环评函〔2018〕303号
 
关于全省钢铁企业提标改造和排污许可证后监督核查情况暨整改意见的通报
 
  各市(含定州、辛集市)环保局、审批局:
 
  为贯彻落实环保部关于推进排污许可制工作部署,推动全省大气污染防治攻坚行动实施,促进钢铁企业深度治理和升级转型。根据河北省环保厅印发《关于河北省钢铁行业执行大气污染物特别排放限值的公告》(2016年*1号)有关要求,2017年全省启动了以钢铁企业提标改造和排污许可证规范核发为重点的核查行动,发挥环境标准约束作用,依法规范全省钢铁企业排污行为,通过整顿提高实现全省钢铁企业全面稳定达标和绿色发展。现将有关情况通报如下:
 
  一、全省钢铁提标改造情况
 
  根据工信部、环保部等16部委印发的《关于利用综合标准依法依规推动落后产能退出的指导意见》(工信部联产业〔2017〕30号)、河北省人民政府印发《河北省达标排污许可管理办法(试行)》有关规定,以及省环保厅《关于加快推进全省钢铁行业环保提标治理改造和达标验收进程衔接排污许可证核发工作的通知》(冀环办发〔2017〕81号)要求,对照**、省近年来新颁布实施的环境标准,对全省钢铁行业实施了限期治理和提标改造。钢铁企业按期完成提标改造任务并通过环保部门的达标验收后,方可领取排污许可证。到目前为止,向全省179家钢铁企业共核发了排污许可证。
 
  二、开展钢铁企业持证单位现场核查
 
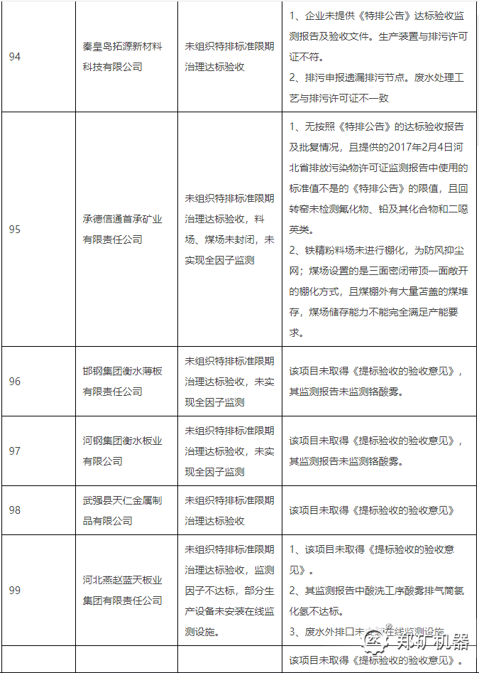
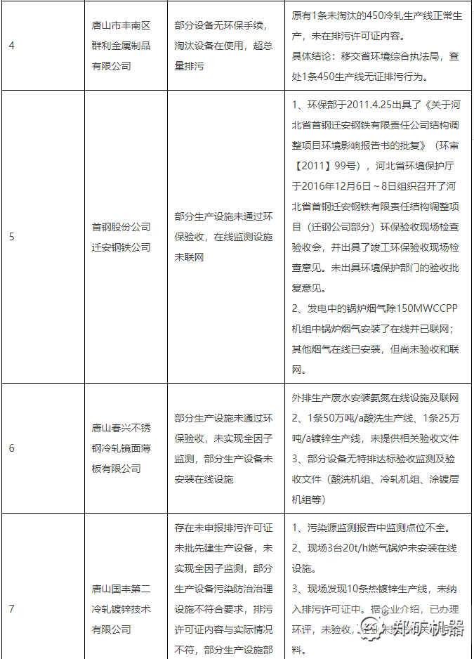
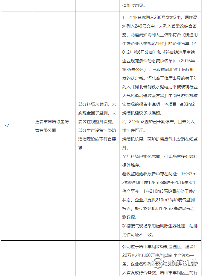
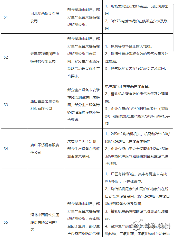
  为确保钢铁企业提标改造任务严格落实,完成与排污许可管理工作有效对接,省环保厅对已发证企业进行了现场核查。共分成6个检查小组,采取听取企业汇报、核查企业提供有关资料、现场核实、与企业交流等方式,检查已核发排污许可证钢铁企业157家,涉及全省11个设区市和1个省直管县。通过启动钢铁行业排污许可证现场核查和证后监管,对钢铁企业履行法定义务,落实污染治理主体责任进行了有效监督,提出了分类处理意见,促使企业积*整改完善和提高,共同推进大气环境质量的改善。
 
  三、钢铁企业核查发现的问题
 
  通过对全省钢铁企业提标改造、排污许可证核发工作核查,发现如下问题:
 
  一是个别企业违反《建设项目环境保护管理条例》、《河北省达标排污许可管理办法》,擅自建成并运行违规产能,排污行为实际发生,污染物排放总量超出控制指标。
 
  二是部分企业未严格落实环保“三同时”制度和环保提标改造任务,存在提标改造验收标准低、监测因子不全、整改不彻底、申报数据信息填报不实、排污口不规范、在线监控设施缺失或未联网等问题。
 
  三是部分企业擅自建成或未履审批变更生产装置、设施(未投产),且未纳入排污许可申报。四是一些地方环保部门不履职尽责,未按上级文件规定要求组织对钢铁企业进行限期治理验收,任由企业自行监测、验收,存在放宽环保标准和要求核发排污许可证现象。
 
  四、对钢铁企业分类处理意见
 
  根据**环保法律法规和本次核查结果,按照省领导批示意见,经征求省发改委、省工信厅意见,依据环保法律法规有关规定,现作出如下分类处理意见:
 
  1.对存在违反《河北省达标排污许可管理办法》*五条*(三)项要求,擅自建成或运行违规产能,污染物排放总量超出控制指标的,依据《行政许可法》*六十九条*(四)项规定由发证机关依法撤销排污许可证,并移交同级环保部门依法责令停止生产(见附件1)。
 
  2.对未严格落实环保提标改造任务,环保达标验收标准低,污染物治理设施缺失,提标改造验收监测因子不全、在线监控设施未安装、排污口不规范或未联网等企业,由各市环保局依据环保部《环境保护主管部门实施限制生产、停产整治办法》有关规定,作出责令其限期、限产整改行政决定,整改限期不超3个月,限产按正常产能的50%计算(见附件2)。
 
  3.对存在“未批先建”违法行为,且实际排污行为未发生、相关信息未纳入排污许可申报的,移交省环境综合执法局实施行政处罚(见附件3)。
 
  4.对较好完成提标改造任务,环境管理较为规范的企业,纳入正常环保管理。
 
  五、有关要求
 
  各市要高度重视钢铁企业治理提标和整改工作,认真研究落实本通报提出的分类处理意见,实施有效的环境执法监管,全面提升全省钢铁行业环保治理水平。同时,在依法作出重大行政决定时,要严格履行有关程序,坚守依法行政底线。对依法撤销排污许可证的企业,要强化监督,确保企业停产和停止排污;对责令限期、限产整改的,参照重污染天气应急管理预案有关管控要求,对有关生产设施、装备采取封停措施,确保限产到位。有关企业限期、限产整改完成后,由各市环保部门按照限期治理验收有关规定组织验收,于期限治理期满后15日内将验收结果以市为单位汇总上报省环保厅。经本次限期限产仍不能实现污染物全面治理达标,以及全因子监测、粉尘无组织排放未棚化和有组织排放处理、在线监测仪未规范安装和运行的,报请地方政府同意后依法责令其停业关闭。
 
  请各市环保局、行政审批局依据职能定位,认真履行好各自职责,并做好工作衔接和配合。省环保厅将对上述有关工作进行抽查,对行政执法和管理中不作为、消*应付、懒政怠政行为,将依法启动予以问责程序严肃处理。

  附件:






































 
营业执照,仅供网站使用